Paper out in Scientific Reports.
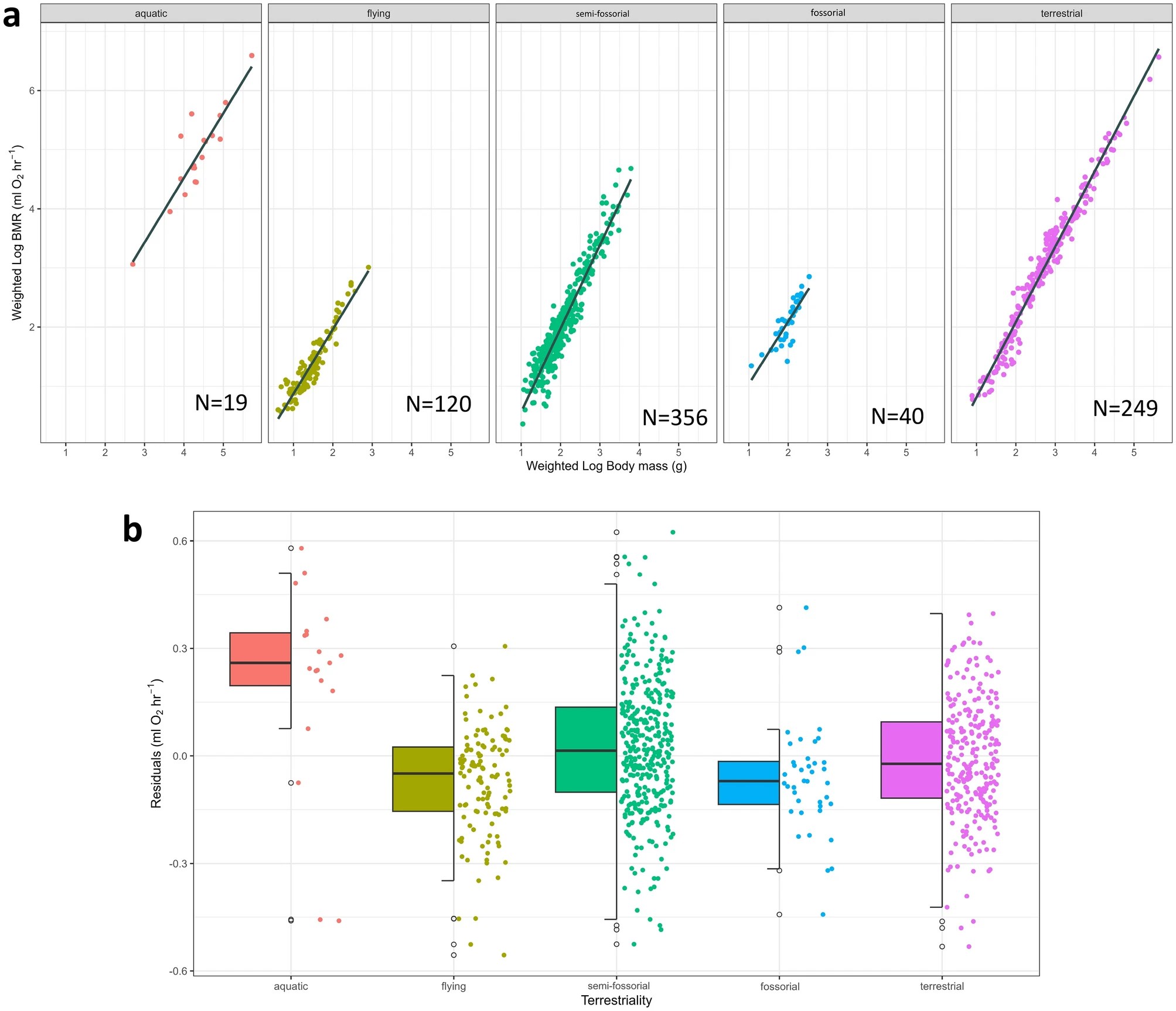
Congratulations Hana Merchant on getting your ‘covid chapter’ out. Titled “No evidence for a signal in mammalian basal metabolic rate associated with a fossorial lifestyle”. You can read it here!



Paper out in Scientific Reports.
Congratulations Hana Merchant on getting your ‘covid chapter’ out. Titled “No evidence for a signal in mammalian basal metabolic rate associated with a fossorial lifestyle”. You can read it here!



Leave a comment